为了更好地践行笔谈作为《旅游学刊》推动政、产、学三界沟通平台的初心,聚焦政、产、学三界共同关注的文旅发展重大现实问题,凝聚更多专家学者、业界精英、管理部门的集体智慧,2024年10月4日,《旅游学刊》发布征集2025年笔谈部分选题的通知,公开征集2025年《旅游学刊》“中国旅游发展笔谈”部分选题4个。
截至2024年10月18日,共收到符合条件的选题申报23个。根据回避原则,《旅游学刊》编委会成立了由9位资深编委组成的评审小组,对笔谈选题申报方案进行评审。经过三轮评审,4个选题获规定的三分之二以上票数(6票及以上)。经主编和执行主编确认,这4个选题入选2025年笔谈主题(见下表)。
2025年“中国旅游发展笔谈”部分选题公开征集评审结果
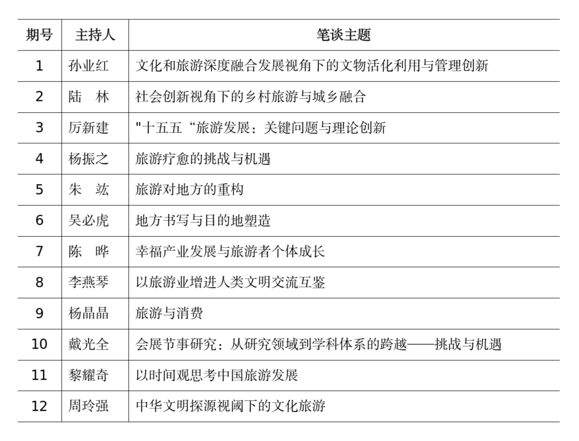
《旅游学刊》2025年1—12期笔谈主题
2024年10月30日
上一篇:《旅游学刊》2024年度影响因子继续提升
下一篇:会议通知 | 旅游强国建设专题研讨会暨第二十二届全国区域旅游开发学术研讨会(第1号通知)